02-VIP-JVM内存模型深度剖析与优化
JDK体系结构

Java语言的跨平台特性

JVM整体结构及内存模型

补充一个问题:
在minor gc过程中对象挪动后,引用如何修改?
对象在堆内部挪动的过程其实是复制,原有区域对象还在,一般不直接清理,JVM内部清理过程只是将对象分配指针移动到区域的头位置即可,比如扫描s0区域,扫到gcroot引用的非垃圾对象是将这些对象复制到s1或老年代,最后扫描完了将s0区域的对象分配指针移动到区域的起始位置即可,s0区域之前对象并不直接清理,当有新对象分配了,原有区域里的对象也就被清除了。
minor gc在根扫描过程中会记录所有被扫描到的对象引用(在年轻代这些引用很少,因为大部分都是垃圾对象不会扫描到),如果引用的对象被复制到新地址了,最后会一并更新引用指向新地址。
这里面内部算法比较复杂,感兴趣可以参考R大的这篇文章:
https://www.zhihu.com/question/42181722/answer/145085437
https://hllvm-group.iteye.com/group/topic/39376#post-257329
二、JVM内存参数设置

Spring Boot程序的JVM参数设置格式(Tomcat启动直接加在bin目录下catalina.sh文件里):
java -Xms2048M -Xmx2048M -Xmn1024M -Xss512K -XX:MetaspaceSize=256M -XX:MaxMetaspaceSize=256M -jar microservice-eureka-server.jar
-Xss:每个线程的栈大小
-Xms:设置堆的初始可用大小,默认物理内存的1/64
-Xmx:设置堆的最大可用大小,默认物理内存的1/4
-Xmn:新生代大小
-XX:NewRatio:默认2表示新生代占年老代的1/2,占整个堆内存的1/3。
-XX:SurvivorRatio:默认8表示一个survivor区占用1/8的Eden内存,即1/10的新生代内存。
关于元空间的JVM参数有两个:-XX:MetaspaceSize=N和 -XX:MaxMetaspaceSize=N
-XX:MaxMetaspaceSize: 设置元空间最大值, 默认是-1, 即不限制, 或者说只受限于本地内存大小。
-XX:MetaspaceSize: 指定元空间触发Fullgc的初始阈值(元空间无固定初始大小), 以字节为单位,默认是21M左右,达到该值就会触发full gc进行类型卸载, 同时收集器会对该值进行调整: 如果释放了大量的空间, 就适当降低该值; 如果释放了很少的空间, 那么在不超过-XX:MaxMetaspaceSize(如果设置了的话) 的情况下, 适当提高该值。这个跟早期jdk版本的-XX:PermSize参数意思不一样,-XX:PermSize代表永久代的初始容量。
由于调整元空间的大小需要Full GC,这是非常昂贵的操作,如果应用在启动的时候发生大量Full GC,通常都是由于永久代或元空间发生了大小调整,基于这种情况,一般建议在JVM参数中将MetaspaceSize和MaxMetaspaceSize设置成一样的值,并设置得比初始值要大,对于8G物理内存的机器来说,一般我会将这两个值都设置为256M。
StackOverflowError示例:
// JVM设置 -Xss128k(默认1M)
public class StackOverflowTest {
static int count = 0;
static void redo() {
count++;
redo();
}
public static void main(String[] args) {
try {
redo();
} catch (Throwable t) {
t.printStackTrace();
System.out.println(count);
}
}
}
运行结果:
java.lang.StackOverflowError
at com.tuling.jvm.StackOverflowTest.redo(StackOverflowTest.java:12)
at com.tuling.jvm.StackOverflowTest.redo(StackOverflowTest.java:13)
at com.tuling.jvm.StackOverflowTest.redo(StackOverflowTest.java:13)
......
结论:
-Xss设置越小count值越小,说明一个线程栈里能分配的栈帧就越少,但是对JVM整体来说能开启的线程数会更多
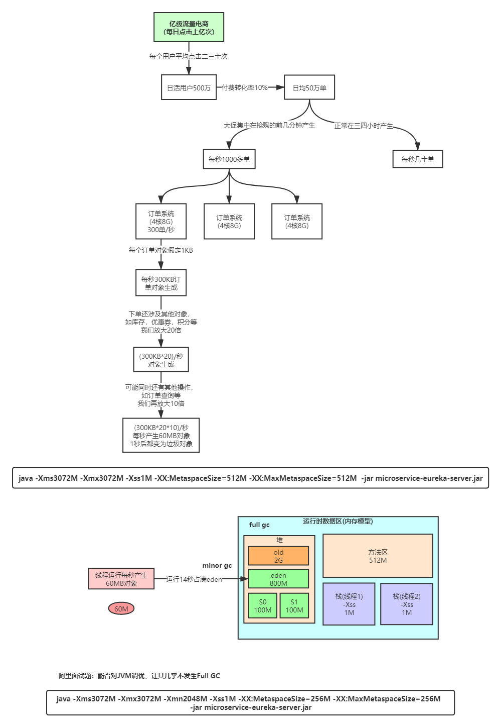
JVM内存参数大小该如何设置?
JVM参数大小设置并没有固定标准,需要根据实际项目情况分析,给大家举个例子
日均百万级订单交易系统如何设置JVM参数

结论:通过上面这些内容介绍,大家应该对JVM优化有些概念了,就是尽可能让对象都在新生代里分配和回收,尽量别让太多对象频繁进入老年代,避免频繁对老年代进行垃圾回收,同时给系统充足的内存大小,避免新生代频繁的进行垃圾回收。
文档:02-VIP-JVM内存模型深度剖析与优化
http://note.youdao.com/noteshare?id=ad3d29fc27ff8bd44e9a2448d3e2706d&sub=AC12369487BB46F2B3006BB4F3148D01